CHT MULTIPAY 滿足你對支付的所有想像
首頁方案介紹

產品內容

生產地 臺灣
產品種類 全支付型手持式
(內含/不含4G行動網路)
全支付型嵌入式
(不含4G行動網路)
產品內容 多元支付端末設備、雲端帳務平台、交易資料資安防護
最短綁約年限 1年
優惠價/每月每台 (牌價NT$899元)
NT$599元
優惠至115年12月31日

專案客戶相關方案與權利義務以專案合約為主。

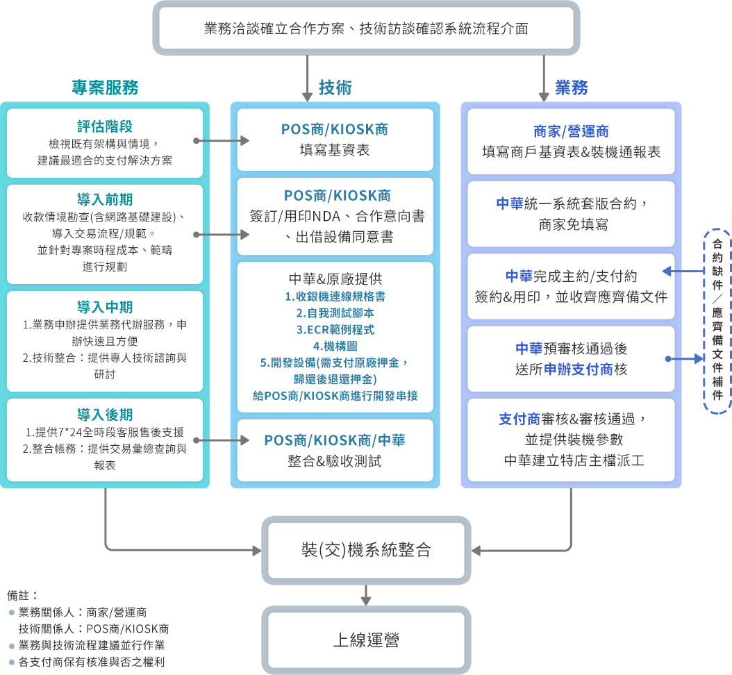
業務申辦及技術整合 專案服務程序

專案服務程序流程圖

交易手續費率與撥款週期

支付業者 每筆交易手續費率(國內卡)
(含稅,實際以支付公司簽訂費率為主)
撥款週期
(T:結帳日/交易日,實際以支付公司簽訂為主)

信用卡(聯卡收單)

1.8%起,依聯卡中心核定為準 T+2

信用卡(聯邦收單)

1.90% T+3,依核定為準

信用卡(合庫收單)

1.95% T+2,依核定為準

信用卡(華南收單)

1.85% T+2,依核定為準

信用卡(兆豐收單)

1.95% T+2

信用卡(國泰收單)

1.95% T+3

信用卡(一銀收單)

暫停收件 暫停收件

信用卡(彰銀收單)

暫停收件 暫停收件

悠遊卡

1.50% T+1

一卡通

1.50% T+3

愛金卡

1.50% 月結

街口支付

2.20% T+2

LINE Pay

限期優惠中 T+2

一卡通 Money

限期優惠中 T+2

TWQR(合庫收單)

2.20% T+2,依核定為準

PXPayPlus

2.00% 預設月結 T+2

全盈支付

2.20% T+3

icash Pay

2.20% T+4,依核定為準

悠遊付

2.20% T+2

Pi錢包

2.05% T+4

台灣Pay

依核定收款行為準 T+1~T+2,依核定為準

支付寶(合庫收單)

1.50% T+5